Алгоритмы работы, функциональные диаграммы, условные обозначения
Функциональная схема двухканального реле времени
В современных программируемых устройствах предусматривается сложный алгоритм работы, включающий в себя временные паузы и циклически повторяющиеся интервалы. Различают следующие схемы функционирования реле времени:
- простая задержка момента включения;
- после подачи питания нагрузка подключается, но через заданное программой время напряжение с нее снимается;
- то же что и в предыдущем случае, но отключение происходит с некоторой задержкой.
Еще одна схема предполагает более сложный цикличный режим работы устройства. Для его понимания следует уточнить порядок включения и отключения нагрузки. Он выглядит так:
- После подачи питание поступает по назначению лишь спустя некоторый временной промежуток.
- В течение заранее заданного интервала линия остается подключенной к сети.
- Происходит выключение и выдержка паузы, равной ее длительности при подаче питания.
- Нагрузка вновь подключается на то же время, что и в первый раз.
- Последовательность этих действий продолжается вплоть до полного снятия питающего напряжения.
При исследовании алгоритмов срабатывания реле времени и особенностей его применения потребуется ознакомиться с одной из важнейших характеристик прибора, представленной в виде функциональной диаграммы.
Диаграммы срабатывания
Диаграммы работы реле времени
Под этой характеристикой понимаются графические эпюры, описывающие состояние реле времени в различные моменты времени. При знакомстве с ними весь процесс коммутаций представляется в наглядном виде.
Особенно четко различим на диаграммах циклический характер процессов, наблюдаемых при работе устройств по сложному алгоритму. Указанные на них промежутки времени, как правило, задаются самим пользователем. С другой стороны, известны образцы устройств, в которых моменты отключения и подключения нагрузки корректировке не подлежит. Как фиксированный параметр, они обычно указываются в паспорте изделия. Чаще всего – это времязадающие приборы специального назначения, устанавливаемые в защитных цепях промышленных установок.
Обозначения контактов на схемах
Графическое обозначение контактов
При выборе реле времени важно научиться разбираться не только в функциональных диаграммах срабатывания, но и в схеме расположения его рабочих контактов. Среди них выделяются следующие виды контактных групп:
- одна из них в нерабочем положении всегда разомкнута;
- другая группа контактов в нормальных условиях находится в замкнутом состоянии;
- третья разновидность имеет нейтральное положение.
Для понимания характера срабатывания реле на схемах они обозначаются специальными значками в виде полуовалов, отрезков прямых линий и усеченных параллелей.
Самый простой таймер 12В в домашних условиях
Наиболее простое решение — это реле времени 12 вольт. Такое реле может быть запитано от стандартного блока питания на 12v, каких очень много продается в различных магазинах.

На рисунке ниже приведена схема устройства включения и автоматического выключения осветительной сети, собранная на одном счетчике интегрального типа К561ИЕ16.

Рисунок. Вариант схемы 12v реле, при подаче питания включающего нагрузку на 3 минуты.
Данная схема интересная тем, что в качестве генератора тактирующих импульсов выступает мигающий светодиод VD1. Частота его мерцаний составляет 1,4 Гц. Если светодиод конкретно такой марки найти не удастся, то можно использовать подобный.
Рассмотрим исходное состояние срабатывания, в момент подачи питания 12v. В начальный момент времени конденсатор С1 полностью заряжается через резистор R2. На выводе под №11 появляется лог.1, делающий данный элемент обнуленным.
Транзистор, подсоединенный к выходу интегрального счетчика, открывается и подает напряжение 12В на катушку реле, через силовые контакты которого замыкается цепь включения нагрузки.
Дальнейший принцип действия схемы, работающей на напряжении 12В, состоит в считывании импульсов, поступающих с индикатора VD1 с частотой 1,4 Гц на контакт №10 счетчика DD1. С каждым снижением уровня поступающего сигнала происходит, так сказать, приращение значения счетного элемента.
При поступлении 256 импульса (это равняется 183 секундам или 3 минутам) на контакте №12 появляется лог. 1. Такой сигнал является командой для закрывания транзистора VT1 и прерывания цепи подключения нагрузки, через контактную систему реле.
Одновременно с этим, лог.1 с вывода под №12 поступает через диод VD2 на тактовую ногу C элемента DD1. Этот сигнал блокирует в дальнейшем возможность поступления тактовых импульсов, таймер срабатывать больше не будет, вплоть до пересброса питания 12В.
Исходные параметры для таймера срабатывания задаются разными способами подсоединения транзистора VT1 и диода VD3, указанных на схеме.
Немного преобразив такое устройство можно сделать схему, имеющую обратный принцип действия. Транзистор КТ814А следует поменять на другой тип — КТ815А, эмиттер подключить к общему проводу, коллектор к первому контакту реле. Второй контакт реле следует подключить к напряжению питания 12В.

Рисунок. Вариант схемы 12v реле, включающего нагрузку через 3 минуты после подачи питания.
Теперь после подачи питания реле будет отключено, а открывающий реле управляющий импульс в виде лог.1 выхода 12 элемента DD1 будет открывать транзистор и подавать на катушку напряжение 12В. После чего, через силовые контакты будет происходить подключение нагрузки к электрической сети.
Данный вариант таймера, функционирующий от напряжения 12В, на отрезке времени 3 минуты будет держать нагрузку в отключенном состоянии, а затем подключит её.
При изготовлении схемы, не забудьте расположить конденсатор ёмкостью 0.1 мкФ, на схеме имеющий обзначение C3 и напряжением 50В как можно ближе к питающим выводам микросхемы, иначе счетчик будет часто сбоить и время выдержки реле будет иногда меньше, чем должно быть.
В частности, это программирование времени выдержки. Применив, к примеру, такой DIP-переключатель как показано на рисунке, вы можете соединить одни контакты переключателей с выходами счетчика DD1, а вторые контакты объединить вместе и подключить к точке соединения элементов VD2 и R3.

Таким образом, с помощью микропереключателей вы сможете программировать время выдержки реле.
Подключение точки соединения элементов VD2 и R3 к различным выходам DD1 изменит время выдержки следующим образом:
| Номер ноги счётчика | Номер разряда счётчика | Время выдержки |
|---|---|---|
| 7 | 3 | 6 сек |
| 5 | 4 | 11 сек |
| 4 | 5 | 23 сек |
| 6 | 6 | 45 сек |
| 13 | 7 | 1.5 мин |
| 12 | 8 | 3 мин |
| 14 | 9 | 6 мин 6 сек |
| 15 | 10 | 12 мин 11 сек |
| 1 | 11 | 24 мин 22 сек |
| 2 | 12 | 48 мин 46 сек |
| 3 | 13 | 1 час 37 мин 32 сек |
Мой пример применения реле времени RT-SD
Представьте себе такую ситуацию: У нас есть электропечь «камера для покраски порошковой краской» — согласитесь, что это довольно опасная зона, в которой не должен находиться работник, когда она работает.
Вопрос
Что можно придумать или лучше поставить вопрос немного по другому:
Как можно применить Реле времени RT-SD на практике и обезопасить работников или случайных людей находившихся рядом с электропечью от несчастного случая на производстве?
Ответ на вопрос
Я придумал вот что: можно установить две звуковых сирены (Одну громкую, а вторую сирену, тихую) и подключить их, через переключающийся контакт на реле, т.к. у реле времени RT-SD такая возможность присутствует и вот, как это будет работать…
Как это работает
Включение первого звукового оповещения:
При подаче напряжения на катушку реле времени RT-SD, контакт замыкается и включается сирена с громким и продолжительным сигналом, тем самым предупреждая работника о том, что автоматика покрасочной камеры включилась и работнику следует покинуть опасную зону.
Включение второго звукового оповещения:
После выдержки времени, установленной на реле, контакт реле переключается и включает второй тихий и прерывистый звуковой сигнал, сигнализируя тем самым, что электропечь находится в работе.
Звуковой сигнал продолжает работать до тех пор, пока не завершится весь рабочий цикл в камере для покраски порошковой краски.
Вот, как-то так можно применить это реле для сигнализации. Ладно, идем далее…
Технические характеристики
| Номинальное напряжение | 230В АС 50…60Гц |
| Номинальное импульсное напряжение | АС400В |
| Потребляемая мощность | При AC ≤1,5ВА |
| Диапазон задержек времени | Стартовый — от 1 сек до 10 мин |
| Переходной – от 20 мс до 300 мс | |
| Точность установки | ≤5% |
| Точность повторения | ≤0,2% |
| Прерывание подачи питания | Не менее 200 мс |
| Коммутационная износостойкость | 100000 |
| Механическая износостойкость | 1000000 |
| Условный тепловой ток | 5А |
| Категория применения | АС-15 |
| Контакт | 17 — 18 для подключения режима «звезды», 17 — 28 для подключения режима «треугольник» |
| Номинальный ток нагрузки | 2х1,5А при 230В |
| Помехоустойчивость | 3, в соответствии с МЭК 61000-4 |
| Высота над уровнем моря | Не более 2000 м |
| Степень защиты | IP20 |
| Степень загрязнения | 3 |
| Рабочая температура | От -5 до +40С |
| Температура хранения | От -25 до +75С |
| Подключение | Винтовые клеммы, макс. сечение провода 2,5кв.мм |
| Момент затяжки | 0,5Н*м |
| Монтаж | На 35мм DIN-рейку |
Устанавливается реле времени RT-SD также как и простой модульный автоматический выключатель на DIN-рейку.

Типовые схемы подключения реле времени RT-SD

Ну а теперь, давайте рассмотрим схемы подключения этого устройства для запуска электродвигателя в режиме «Звезда-треугольник».
В электрической схеме, реле времени RT-SD я обозначил как «KT1″ и связь между катушкой реле и ее исполнительным контактом я выделил « зеленой пунктирной линией » катушка КТ1 ——- исполнительный контакт КТ1 (28-17-18).
Пожалуйста, не пустайте реле временини RT-SD с обычным реле времени, т.к. у реле RT-SD — однин контакт!
Схема подключения
Изначально, как уже и упоминалось, необходимо определить номинал катушки (от этого будет зависеть и сама схема подключения магнитного пускателя), а также количество контактных пластин. Далее нужно понять, какое подключение требуется. Дело в том, что если подключается реверсивный двигатель, который будет работать в обе стороны, то будет необходимо 2 магнитных пускателя и минимум 3 кнопки управления, в одном или разных корпусах — значения не имеет, т.к. это личное дело каждого и зависит от ситуации, пожеланий и мест размещения управления.
Вообще, преимущество подобных устройств в том, что не имеет значения, сколько точек управления будет у двигателя, схема подключения от этого не изменится. Максимум у количества подключенных кнопок «пуск» и «стоп» отсутствует.
Для примера имеет смысл рассмотреть вариант подключения магнитного пускателя с катушкой 220 В на простой двигатель.
Пускатель электромагнитный 220В
Схема подключения пускателя 220 В
Схема подключения пускателя подобного типа является наиболее простой, т.к. номинал катушки — 220 В, а значит, питание на нее подается следующим образом: «ноль» на одну сторону, а «фаза» — на вторую. Причем нулевой провод должен идти как раз через кнопку «стоп», разрываясь при ее нажатии, но не напрямую, а через нулевые контакты пускателя.
Но здесь также важна разводка непосредственно в корпусе пульта управления. Нулевой провод, выходящий с кнопки «стоп», после разрыва идет не напрямую на пускатель 220 В, а к разрывающей клемме «пуск» и только оттуда — на контакт. Выходящий с замыкающей клеммы кнопки «пуск» идет непосредственно на нулевой контакт катушки, куда приходит и провод с другой стороны нулевого контакта самого пускателя. Таким образом, питание на кнопках отсутствует.
Далее фазный провод. Он идет на вторую сторону катушки с одной из питающих фаз на контактах пускателя. Таким образом, получается схема, при которой при нажатии кнопки «пуск» замыкается цепь и срабатывает электромагнит, притягивающий контакты пускателя, посредством чего подается питание на электромотор. Ноль при этом подается уже вне зависимости от кнопки «пуск» — она размыкает контакт, но значения это уже не имеет, т.к. второй нулевой провод при замкнутых контактах пускателя уже приходит на катушку постоянно.
Ну а при нажатии кнопки «стоп», которая разрывает окончательно ноль с катушкой, магнит перестает работать и пружина откидывает группу, размыкая контакты. Подробнее можно посмотреть на схематическом рисунке выше.
Катушка на 380 В
Нереверсивная схема подключения на 380 В
Как подключить магнитный пускатель подобного типа? Не намного сложнее предыдущего. Одна из сторон катушки запитана напрямую с подаваемой фазы (к примеру, С). Через пульт управления проходит фазный провод (к примеру, фаза А), далее подключение аналогично предыдущему.
Дело в том, что если номинал катушки магнита — 380 В, то эксплуатация становится не такой безопасной, как при 220 В, по той причине, что когда через пульт управления проходит напряжение, возможно поражение линейным током в случае сырости. Именно поэтому в помещениях с агрессивными средами используется в основном первый вариант катушек.
Сами магнитные пускатели имеют несколько видов, классификаций и вариантов исполнения. Попробуем разобраться, какие из них находят применение в той или иной области.
Схема подключения теплового реле
Подключение теплового реле к магнитному пускателю также не отличается особой сложностью. Устанавливается ТРН обычно рядом с пускателем на DIN-рейку, но также может подключаться непосредственно к пускателю, если имеет собственные жесткие выводы. Тепловое реле (его также называют термореле) включается в цепь между магнитным пускателем и электродвигателем. Обычно непосредственно на нем прорисована и схема его подключения.
Магнитный пускатель с тепловым реле намного надежней в эксплуатации, чем обычный. Подобное дополнительное оборудование спасет от перегрузок и нагрева, обесточив электромагнит. После, когда пластины самого реле остынут, пускатель снова будет готов к включению.
Подключение через тепловое реле
Схемы подключения магнитного пускателя.
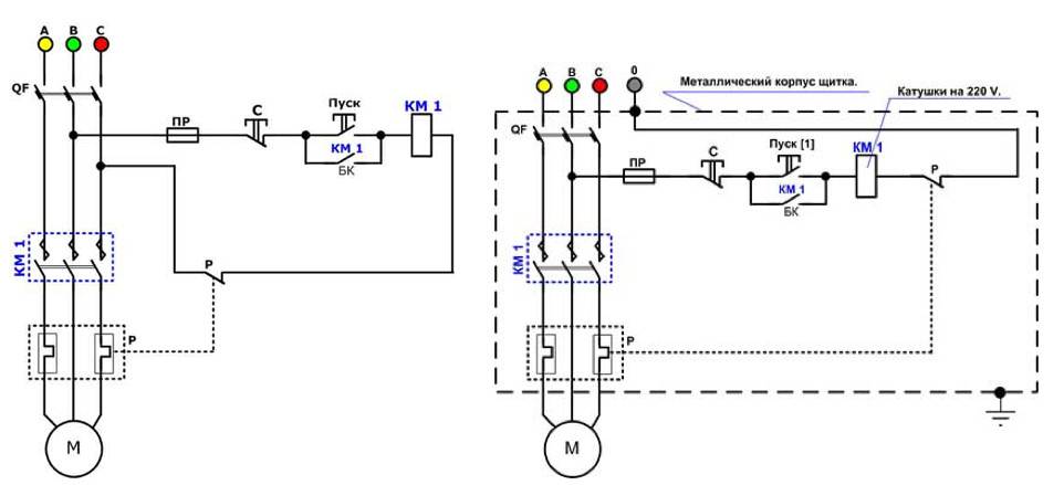
Первая, классическая схема, предназначена для обычного пуска электродвигателя: кнопку «Пуск» нажали – двигатель включился, кнопку «Стоп» нажали – двигатель отключился. Причем вместо двигателя Вы можете подключать любую нагрузку, например, мощный ТЭН.

Для удобства понимания схема разделена на две части: силовая часть и цепи управления.
Силовая часть запитывается от трехфазного переменного напряжения 380В с фазами «А» «В» «С». В силовую часть входит: трехполюсный автоматический выключатель QF1, три пары силовых контактов магнитного пускателя 1L1-2T1, 3L2-4T2, 5L3-6T3 и трехфазный асинхронный эл. двигатель М.
Цепь управления получает питание от фазы «А». В схему цепи управления входят кнопка SB1 «Стоп», кнопка SB2 «Пуск», катушка магнитного пускателя КМ1 и его вспомогательный контакт 13НО-14НО, включенный параллельно кнопке «Пуск».
При включении автомата QF1 фазы «А», «В», «С» поступают на верхние контакты магнитного пускателя 1L1, 3L2, 5L3 и там дежурят. Фаза «А», питающая цепи управления, через кнопку «Стоп» приходит на контакт №3 кнопки «Пуск», вспомогательный контакт пускателя 13НО и так же остается дежурить на этих двух контактах. Схема готова к работе.
При нажатии на кнопку «Пуск» фаза «А» попадает на катушку пускателя КМ1, пускатель срабатывает и все его контакты замыкаются. Напряжение появляется на нижних силовых контактах 2Т1, 4Т2, 6Т3 и уже от них поступает на эл. двигатель. Двигатель начинает вращаться.
Вы можете отпустить кнопку «Пуск» и двигатель не отключится, так как с использованием вспомогательного контакта пускателя 13НО-14НО, подключенного параллельно кнопке «Пуск», реализован самоподхват.
Получается так, что после отпускания кнопки «Пуск» фаза продолжает поступать на катушку магнитного пускателя, но уже через свою пару 13НО-14НО. На нижнем рисунке стрелкой показано движение фазы «А».

А если не будет самоподхвата, придется все время держать нажатой кнопку «Пуск» пока будет работать эл. двигатель или любая другая нагрузка, питающаяся от магнитного пускателя.
Чтобы отключить эл. двигатель достаточно нажать кнопку «Стоп»: цепь разорвется, управляющее напряжение перестанет поступать на катушку пускателя, возвратная пружина вернет сердечник с силовыми контактами в исходное положение, силовые контакты разомкнутся и отключат двигатель от трехфазного питающего напряжения.
А теперь рассмотрим монтажную схему цепи управления пускателем. Здесь все практически так же, как и на принципиальной схеме, за небольшим исключением реализации самоподхвата.



Чтобы не тянуть лишний провод на кнопку «Пуск», ставится перемычка между выводом катушки и одним из ближних вспомогательных контактов: в данном случае это «А2» и «14НО». А уже с противоположного вспомогательного контакта провод тянется непосредственно на контакт №3 кнопки «Пуск».
Ну вот, мы с Вами и разобрали простую классическую схему подключения магнитного пускателя. Также на одном пускателе можно собрать схему автоматического ввода резерва (АВР), которая предназначена для обеспечения бесперебойного электроснабжения потребителей электроэнергией.
Ну а если остались вопросы или сомнения по работе пускателя, то посмотрите видеоролик, из которого Вы дополнительно подчерпнете нужную информацию.
Следующая схема будет немного сложнее этой, так как в ней будут задействованы два магнитных пускателя и три кнопки и называется эта схема реверсивной. При помощи такой схемы можно будет, например, вращать двигатель влево – вправо, поднимать и опускать лебедку.
Простая радиосхема
Схема печатной платы реле на 12 в
Приведем одну из наиболее простых схем. Для наглядности приводится схема и изображение печатной платы реле на 12 в.
Представим, что кнопка sb1 выключена. На обкладке конденсатора с1 сейчас напряжения нет. В результате этого, транзисторы закрыты и в обмотках реле ток отсутствует. После включения кнопки происходит заряд емкости с1, открывающий транзистор vt1, к базе которого прикладывается отрицательное напряжение. В итоге будет открыт второй транзистор и сработает реле k1.
Если отпустить кнопку, то произойдет разряд конденсатора по цепи: r2-r3 эмиттер vt1-r4.
Реле остается включенным, до того момента, когда напряжение на контактах емкости не снизится до 2-3 вольт. На протяжении этого времени соединения реле будут пребывать в одном из положений: либо включенном, либо отключенном.
Временная выдержка регулируется в пределах, которые зависят от емкости с1 и суммы сопротивлений подключенных к ней цепей. Задержка по длительности может регулироваться с помощью сопротивления r3. Получение более увеличенных пределов выдержек возможно с помощь увеличения номиналов с1 и r3. Схема простая, микросхемы отсутствуют.
Если нужно изготовить реле времени на 220 в, то можно воспользоваться следующей схемой. Здесь представлена очень простая схема подключения.
Схема
С включением соединенияs1 емкость с1 будет заряжаться, на управляющую ножку тиристора подается плюс, тиристор откроется и при этом загорится последовательно соединенная в цепь лампа L1. Пока конденсатор заряжается, по нему перестает проходить ток. Соответственно тиристор закрывается и происходит выключение лампы.
При выключении контакта s1 емкость разряжается посредством резистора r1 и реле времени возвращается в первоначальное положение. Продолжительность горения лампы будет около 4 -7 секунд. Для того, чтобы увеличить задержку, нужно изменить емкость конденсатора. Такое реле можно поставить для включения освещения на лестничной площадке или подключить к АВР.
10 часовой таймер на микросхемах К155ЛА3 и К176ИЕ5
В данной схеме основной упор сделан на микросхему D1. Подобная микросхема может работать с различными устройствами на 12 в.Вся же схема, собранная своими руками, тоже имеет различное применение. Например, если ее подключить к контактору, то можно дистанционно управлять электроприборами, как пускателем. Подобные контакторы, управляемые слабыми токами, могут использоваться в различных автоматических системах, например, открывать ворота гаража или включать в нем освещение.
На одном контакторе возможно своими руками собрать схему АВР. Такие схемы АВР устанавливаются для включения и *выключения устройств телемеханики и уличного освещения. Автоматическое включение резерва (АВР) необходимо для быстродействия при отключении питания. Система АВР содержит в себе часовой механизм, который через минимальную задержку времени отключает цепь силового трансформатора. Обычно такие АВР, использующие именно часовые механизмы работают на электрических подстанциях.
Что собой представляет реле времени
По сути, это элемент автоматической защиты, позволяющий отключать оборудование на определенное время, а после снова подавать на него питание. К примеру, освещение требуется только в ночное время, тогда как днем оно ни к чему. Разобравшись, как правильно подключить реле времени, можно с легкостью решить этот вопрос.
Если говорить о том, с какими устройствами можно его коммутировать, то список будет весьма обширен. Чаще всего реле времени используют вместе с магнитным пускателем. Довольно удобны такие элементы автоматики при подаче напряжения на котел отопления, если он не оборудован термодатчиком. Ведь постоянный нагрев теплоносителя тоже ни к чему. Стоит попробовать разобраться, как выполняется его коммутация.
Схема подключения магнитного пускателя на 220 В
Здесь ток на магнитную катушку КМ 1 подается через тепловое реле и клеммы, соединенных в цепь кнопок SB2 для включения — «пуск» и SB1 для остановки — «стоп». Когда мы нажимаем «пуск» электрический ток поступает на катушку. Одновременно сердечник пускателя притягивает якорь, в результате чего происходит замыкание подвижных силовых контактов, после чего напряжение поступает на нагрузку. При отпускании «пуск» не происходит размыкание цепи, поскольку параллельно этой кнопке выполнено подключение блок-контакта КМ1 с замкнутыми магнитными контактами. Благодаря этому на катушку поступает фазное напряжение L3. При нажатии «стоп» питание отключается, подвижные контакты приходят в исходное положение, что приводит к обесточиванию нагрузки. Те же процессы происходят при работе теплового реле Р – обеспечивается разрыв ноля N, питающего катушку.
Конструкция и принцип работы
И еще один очень важный момент. Расчет номинала конденсаторов Условные обозначения: Сп — пусковой, Ср — рабочий. Вариантов несколько, но чаще всего электрики устанавливают в схему конденсатор.

В некоторых конструкциях ставят центробежный выключатель, который при достижении определенной скорости вращения размыкает контакты.

Далее, зная рабочее напряжение и требуемую емкость подбираем конденсаторы по параметрам: типы и нужное количество. Кроме того, сдвиг фаз может быть получен путем использования пусковой фазы с большим значением сопротивления и меньшей индуктивностью.

Начнем с того, что существует две стандартные схемы подключения электродвигателя к трехфазной сети: звезда и треугольник. Для этого могут использоваться активные резисторы, катушки индуктивности и конденсаторы.

И один кончик пусковой обмотки, на один из рабочих. Здесь каждая обмотка используется на свое рабочее напряжение, отсюда и мощность.

Определение пар проводов относящихся к одной обмотке Вторая задача определение начала и конца обмоток несколько сложнее и требует наличия батарейки и стрелочного вольтметра. Однако, в данном случае произойдет снижение частоты вращения.

На одну клемму подаётся фаза, на другую ноль, включение конденсаторной группы производим к третьей. У них даже на бирках указаны, что можно проводить подключение и на трехфазную сеть, и на однофазную. Подключение конденсатора. Как подключить конденсатор к электродвигателю. Схема.
Устройство датчика света: на чём основан принцип действия фотореле
Прежде чем подключить светильник с фотоэлементом для уличного освещения, необходимо понять принцип работы самого датчика. Рассмотрим функционал устройства на примере фотореле ФР-7.

Фотореле модели ФР-7
При наступлении темноты группа контактов, расположенная внутри корпуса датчика, замыкается. Они включают осветительные приборы, которые находятся в единой цепи. Как только уровень дневного света «восстанавливается», происходит размыкание контактов и выключение ламп.
Таблица 1. Определение уровня освещённости при помощи фотоэлементов
ИзображениеНаименование элементаОписание функции
| Фототранзистор | Устройство предназначено для регулировки выходящего сигнала при попадании на чувствительный элемент естественного освещения |
| Светодиод | Чувствительный элемент светодиодного устройства срабатывает под воздействием солнечных лучей по принципу фотогальванического эффекта |
| Фотосимистор | Устройство выполняет функцию синхронизатора токов и передаёт их на рабочие электроды |
| Фототиристор | Световой поток, попадая на чувствительный элемент устройства, передаёт заряд, который преобразуется в сигнал посредством специальной матрицы |
Обратите внимание, что подавляющее большинство датчиков (к примеру, фотореле ФР-2) имеет определённую выдержку – интервал по времени. Она необходима для исключения срабатывания устройств от поступления ложных сигналов
По этой причине следует избегать установки датчиков света вблизи искусственных источников.
Принцип действия
На схеме показан принцип действия устройства. Фоторезистор PR1 уменьшает при повышении освещенности свое сопротивление до нескольких Ком, благодаря чему открывается фототранзистор VT2, который включает фотореле K1, и уже это устройство, в свою очередь, начнет передавать сигналы. Защищает схему от самоиндукции диод VD1. Благодаря такому принципу, даже очень слабые сигналы позволяют включать или выключать свет.

Фото — Схема фотореле
Главная рабочая часть — фотоэлемент, представляет собой газовую трубку, в которой производится ионизация газа. Она имеет катод, который способен вырабатывать электроны пропорционально интенсивности направленного к ней света, также трубка оснащена анодом для сбора электронов.

Фото — Фотореле
Всякий раз, когда отрицательно заряженная поверхность помещается в атмосферу ионизируемого газа, такого как пары ртути или какой-либо инертный газ, на неё переходят электроны. Там посредством использования теории скоростей Ферми-Дирака, электроны ускоряются в зависимости от силы приложенного электрического поля.

Фото — Фотореле TDM
Эти электроны перемещаются на относительно короткое расстояние до столкновения с атомом ионизирующего газа. Когда электрон, имеющий постоянную кинетическую энергию, проходит через ионизирущее вещество, он нарушает атомы, с которыми сталкивается. Также его траектория действия может периодически меняться. Если материал является газообразным, то полученные фрагменты или ионы могут перемещаться в противоположную сторону друг от друга. Но если электроны выбиты из атомов, то они двигаются в одном направлении, а остаточные положительные ионы — в противоположном. Выход типа ионизации или фотоэлемента зависит от числа электронов на аноде.
Именно перемещения электрических частиц в определенной последовательности и становится причиной переключения приспособления. Нужно сказать, что это особенно удобно для устройств с датчиком движения Finder, Legrand.
Схема пуска электродвигателя «Звезда-Треугольник» с реле времени RT-SD и контакторами (кат.

Что касается электрических схем с применением реле времени RT-SD, то они, чем-то похожи на схемы из предыдущей статьи про Пуск электродвигателя «Звезда-Треугольник» с одной пневматической приставкой выдержки времени DEKraft.
Кому будет интересно, посмотрите потом, ну а сейчас, давайте все-таки разберем эту схему и посмотрим как она работает.
Внимание: Между контакторами KM2 и KM3 обязательно должна устанавливаться механическая блокировка и электрическая блокировка для предотвращения одновременного включения силовых контактов!
Если это не предусмотреть, вы попросту можете запороть электродвигатель.

























































