ПРЕОБРАЗОВАТЕЛИ НАПРЯЖЕНИЯ ДЛЯ ДОМА
В настоящее время широкое применение преобразователи напряжения нашли в быту. Их стали использовать в домашних условиях в качестве резервных или аварийных источников питания, задача которых обеспечить работу бытовой техники в случае несанкционированного отключения сети централизованного электропитания.
Как правило, преобразователь напряжения для дома представляет собой комбинацию инвертора с одной или несколькими аккумуляторными батареями. В коттеджах и загородных домах (дачах) их дополняют также устройствами, способными заряжать аккумуляторы.
В отдельных случаях для этого могут использоваться солнечные батареи или ветрогенераторы.
К инверторам, предназначенным для использования в домашних условиях, чаще всего подключают маломощную бытовую технику:
- телевизоры;
- компьютеры и пр.
При этом необходимо помнить об электроприборах, например, холодильниках, электронасосах и др., которым для работы необходима подача электропитания с «чистой синусоидой», что требует приобретения значительно более дорогих устройств.
В местах, где отсутствует централизованная электросеть можно, рассчитав необходимую электрическую мощность, организовать систему электропитания целого дома. Однако это потребует приобретения достаточно дорогого оборудования.
Например, стоимость инвертора мощностью 10…60 кВт составляет не менее $20000. Использование подобного рода устройств целесообразно в случае организации систем электропитания на основе альтернативных источников энергии.
Если сравнивать классический блок бесперебойного питания (UPS), работающий в режиме online, с преобразованием напряжения, то сочетание компонентов «аккумуляторная батарея+инвертор» выглядит предпочтительней по ряду причин, среди которых:
- щадящий режим работы аккумуляторов;
- большой выбор аккумуляторных батарей;
- возможность параллельного подключения нескольких преобразователей и пр.
На отечественном рынке электрооборудования импульсные преобразователи представлены в достаточно широком ассортименте. Особой популярностью пользуется, например, продукция тайваньской компании Mean Well и голландской фирмы Victron Energy.
Продукция этих производителей отличается высоким качеством и обладает большим количеством различных функций. Так преобразователи типа DC/AC обеспечивают защиту рот глубокого разряда аккумуляторных батарей, контролируя величину минимального входного напряжения. Контролируют они и параметры выходного сигнала.
Все модели этих компаний имеют большой запас мощности, что позволяет им выдерживать большие перегрузки, возникающие при запуске электроприборов. Ряд устройств обеспечивает получение на выходе синусоиды высокого качества, что позволяет подключать к ним самое требовательное электрооборудование.
2012-2020 г. Все права защищены.
Представленные на сайте материалы имеют информационный характер и не могут быть использованы в качестве руководящих и нормативных документов
Что какое преобразователь напряжения
Преобразователь – это электротехническое устройство, преобразующее электроэнергию одних параметров или показателей качества в электроэнергию с другими значениями параметров или показателей качества. Параметрами электрической энергии могут являться род тока и напряжения, их частота, число фаз, фаза напряжения. По степени управляемости преобразователи электрической энергии подразделяются на неуправляемые и управляемые. В управляемых преобразователях выходные переменные: напряжение, ток, частота — могут регулироваться.
По элементной базе преобразователи электроэнергии подразделяются на электромашинные (вращающиеся) и полупроводниковые (статические). Электромашинные преобразователи реализуются на основе применения электрических машин и в настоящее время находят относительно редкое применение в электроприводах. Полупроводниковые преобразователи могут быть диодными, тиристорными и транзисторными.
По характеру преобразования электроэнергии силовые преобразователи подразделяются на выпрямители, инверторы, преобразователи частоты, регуляторы напряжения переменного и постоянного тока, преобразователи числа фаз напряжения переменного тока.
В современных автоматизированных электроприводах применяются главным образом полупроводниковые тиристорные и транзисторные преобразователи постоянного и переменного тока. Достоинствами полупроводниковых преобразователей являются широкие функциональные возможности управления процессом преобразования электроэнергии, высокие быстродействие и КПД, большие сроки службы, удобство и простота обслуживания при эксплуатации, широкие возможности по реализации защит, сигнализации, диагностирования и тестирования как самого электрического привода, так и технологического оборудования.
Принцип работы преобразователя напряжения.
Вместе с тем, для полупроводниковых преобразователей характерны и определенные недостатки. К ним относятся: высокая чувствительность полупроводниковых приборов к перегрузкам по току, напряжению и скорости их изменения, низкая помехозащищенность, искажение синусоидальной формы тока и напряжения сети.
Как обозначаются конденсаторы на схеме.
Читать далее
Как отличается параллельное и последовательное соединение резисторов.
Читать далее
Масляные трансформаторы – что это такое, устройство и принцип работы.
Читать далее
Интерфейсы частотных преобразователей
В конструкции большинства современных частотных преобразователей имеется целый набор различных интерфейсов, через которые можно осуществлять подключение стороннего оборудования или синхронизировать несколько частотников. Рассмотрим основные входы и выходы, используемые в подобных устройствах:
- Аналоговый вход. Данный интерфейс служит для приема стандартного аналогового сигнала производственного диапазона, который располагается в пределах от 0(4) до 20мА или от 0 до 10В. Через него можно осуществлять регулировку работы частотного преобразователя. Например, минимальная величина аналогового сигнала может сигнализировать устройству о том, что выходная частота, поступающая на двигатель, должна иметь свое минимальное значение и наоборот – максимальная должна соответствовать максимальной.
- Аналоговый выход. Данный выход по своему функционалу аналогичен входу. Только в этом случае он передает информацию о частоте, поступающей на двигатель, через аналоговый сигнал определенной величины, что позволяет контролировать режим работы.
- Дискретный вход. Данный вход способен принимать скачкообразные сигналы. Как и аналоговый вход, он способен изменять параметры. Например, минимальный сигнал может соответствовать мгновенной минимальной выходной частоте преобразователи, а максимальный – максимальной выходной частоте.
- Дискретный выход. Данный выход позволяет выполнять аналогичные входу операции только в обратном порядке.
- RS-485. Данный интерфейс является полноценным входом, который позволяет в полной мере взаимодействовать с преобразователем частот, например, через компьютер. С его использованием можно настраивать рабочие параметры оборудования, отслеживать его состояние и т.д. В интерфейсе RS-485 используется особенный дифференциальный сигнал, который позволяет проводить линии длиной до 120 метров. Таким образом, можно установить преобразователь частот на производственном участке, а управление им осуществлять в командной рубке, удаленной от рабочего пространства.
Кроме того, в частотных преобразователях могут использоваться и другие интерфейсы. Все зависит от конкретной модели устройства и его производителя.
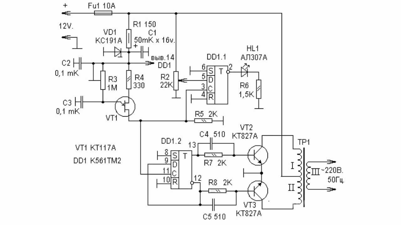
Схема и принцип работы инвертора 12 220
Основная часть радиодеталей, использующих инверторы, используют в работе высокие частоты. Импульсный инвертор в полной мере заменяет классическую схему, в которой применяются трансформаторы. Микросхему К561ТМ2 формируют два D-триггера, у которых присутствует вход R и S. Такая микросхема создается с учетом использования КМОП-технологий, посредством заключения в пластиковый корпус.
Задающие генераторы инверторов монтируются с учетом К561ТМ2, с использованием для функционирования устройства DD1. На делитель частот осуществляется монтирование триггера DD1.2. Усилительные каскады принимают сигнал с микросхем.

Генераторы с синусоидой для инвертора 12 220 В работают на высоких частотах. Чтобы образовать контур с размером 50 Гц, используют вторичную обмотку с параллельным подсоединением конденсаторов и нагрузок. Подключая любое устройство, инверторы создают преобразовательное напряжение в 220 В.
Схема обладает одним существенным недостатком — несовершенной формой параметров на выходах.
Говоря о том, как работает инвертор 12 220, стоит указать что микросхему К561ТМ2 дублирует К564ТМ2. Увеличить мощность на преобразователе можно путем подбора более интенсивного транзистора
Важно учитывать то факт, какие конденсаторы устанавливаются на выходах. Они обладают напряжением 250 В
Высокочастотный преобразователь напряжения
За счёт применения повышающих преобразователей появляется возможность уменьшения габаритов всех электронных и электромагнитных элементов, из которых состоят схемы, а это значит снижается и стоимость трансформаторов, катушек, конденсаторов и т. д. Правда, это может вызывать высокочастотные радиопомехи, которые влияют на работу других электронных систем, да и обычных радиоприёмников, поэтому нужно надёжно экранировать их корпуса. Расчет преобразователя и его помех должен производиться высококвалифицированным персоналом.
Что такое преобразователь сопротивления в напряжение?
Это особый вид, который используется только при производстве и изготовлении измерительных приборов, в частности, омметров. Ведь основа омметра, то есть прибора измеряющего сопротивление, выполнена в измерении падения U и преобразовании его в стрелочные или цифровые показатели. Обычно измерения производятся относительно постоянного тока. Измерительный преобразователь — техническое средство, служащее для преобразования измеряемой величины в другую величину или измерительный сигнал, удобный для обработки, хранения, дальнейших преобразований, индикации, а также передачи. Он входит в состав какого-либо измерительного прибора.
Режимы управления частотными преобразователями
В большинстве моделей современных частотных преобразователей реализована возможность управления в нескольких режимах:
1) Ручное управление.
Пуск и остановка электродвигателя осуществляются с панели или пульта управления частотника. При этом преобразователь осуществляет регулировку частоты вращения и остановку при возникновении аварийных ситуаций автоматически.
2) Внешнее управление.
ЧП с поддержкой интерфейсов передачи данных можно подключать к удаленному ПК для контроля текущих параметров и задания режимов работы привода.
3) Управление по дискретным входам или “сухим контактам”.
4) Управление по событиям.
Некоторые модели ЧП позволяют запрограммировать время пуска или остановки, работу двигателя в другом режиме. Преобразователи такого типа применяют для полностью или частично автоматизированного технологического оборудования.

Преимущества частотных преобразователей.
Основные преимущества использования частотных преобразователей:
1) Экономия электроэнергии.
Применение ЧП позволяет снизить пусковые токи и регулировать потребляемую мощность двигателя в зависимости от фактической нагрузки.
2) Увеличение срока службы промышленного оборудования.
Плавный пуск и регулировка скорости вращения момента на валу позволяют увеличить межремонтный интервал и продлить срок эксплуатации электродвигателей.
Возможность отказаться от редукторов, дросселирующих задвижек, электромагнитных тормозов и другой регулирующей аппаратуры. снижающей надежность и увеличивающей энергопотребление оборудования.
3) Отсутствие необходимости проводить техническое обслуживание.
4) Возможность удаленного управления и контроля параметров оборудования с электроприводом.
5) Широкий диапазон мощности двигателей.
Частотные преобразователи устанавливают как на однофазные конденсаторные двигатели мощностью менее 1 кВт, так и на синхронные электромашины мощностью в десятки МВт.
6) Защита электродвигателя от аварий и аномальных режимов работы.
ЧП комплектуют защитой от перегрузок, коротких замыканий, пропадания фаз. Преобразователи также обеспечивают перезапуск при возобновлении подачи электроэнергии после ее отключения.
Возможность бесступенчатой точной регулировки частоты вращения без потерь мощности, что невозможно при использовании редукторов.
7) Снижение уровня шума работающего двигателя.
Возможность замены двигателей постоянного тока асинхронными электрическими машинами с частотными регуляторами. Для оборудования, требующего регулировки момента и скорости вращения, часто используются двигатели постоянного тока, скорость вращения которых пропорциональна поданному напряжению. Такие электрические машины стоят дороже асинхронных и требуют дорогостоящих промышленных выпрямителей. Замена двигателей постоянного тока на асинхронные электромашины с частотным управлением дает хороший экономический эффект.

Сферы применения
Частотно-регулируемые приводы применяют:
- Для кранов и грузоподъемных машин. Крановые двигатели работают в режиме частых пусков, остановок, изменяющейся нагрузки. ЧП обеспечивают отсутствие рывков и раскачивания груза при пусках и остановках, остановку крана точно в требуемом месте, снижают нагрев электродвигателей и максимальный пусковой момент.
- Для привода нагнетательных вентиляторов в котельных и дымососов. Общее управление с плавной регулировкой дутьевых и вытяжных вентиляторов позволяет автоматизировать процесс горения и обеспечить максимальный к.п.д . котельных агрегатов.
- Для транспортеров, прокатных станов, конвейеров, лифтов. ЧП регулирует скорость перемещения транспортного оборудования без рывков и ударов, что увеличивает срок службы механических узлов.Для насосных агрегатов. ЧП позволяют обойтись без задвижек и вентилей, регулирующих давление и производительность, и существенно увеличить общий к.п.д системы водоподачи.
- Для электродвигателей станков. Использование преобразователя частоты вместо коробки передач позволяет плавно увеличивать или уменьшать частоту вращения рабочего органа станка, осуществлять реверс. ЧП широко используются для станков с ЧПУ и высокоточного промышленного оборудования.
Внедрение частотно-регулируемых приводов дает значительный экономический эффект. Снижение затрат достигается за счет сокращения потребления электроэнергии, расходов на ремонт и ТО двигателей и оборудования, возможности использования более дешевых асинхронных электродвигателей с короткозамкнутым ротором, а также сокращения других производственных издержек. Средний срок окупаемости частотных преобразователей составляет от 3-х месяцев до трех лет.
Линейные и импульсные преобразователи
Рассматривая особенности применения преобразователей, будет полезно обратить внимание на классификацию, по которой они подразделяются на линейные и импульсные. По сути, данные критерии отражают два важнейших принципа функционирования преобразователей. Те, что относятся к линейным, могут работать по принципу аналоговой схемотехники, в рамках которого преобразуемые сигналы формируются плавными темпами
Импульсный преобразователь предполагает более активное представление сигналов как на выходе, так и при внутренней их обработке. Однако в случае если данная операция осуществляется лишь на внутреннем этапе обработки сигналов, соответствующее устройство может формировать фактически те же показатели, что и в случае, когда задействуется линейный преобразователь. Таким образом, понятие линейной либо импульсной обработки может рассматриваться только лишь в контексте принципа действия ключевых аппаратных компонентов девайса соответствующего типа
Те, что относятся к линейным, могут работать по принципу аналоговой схемотехники, в рамках которого преобразуемые сигналы формируются плавными темпами. Импульсный преобразователь предполагает более активное представление сигналов как на выходе, так и при внутренней их обработке. Однако в случае если данная операция осуществляется лишь на внутреннем этапе обработки сигналов, соответствующее устройство может формировать фактически те же показатели, что и в случае, когда задействуется линейный преобразователь. Таким образом, понятие линейной либо импульсной обработки может рассматриваться только лишь в контексте принципа действия ключевых аппаратных компонентов девайса соответствующего типа.
Импульсные преобразователи в основном задействуются в тех случаях, когда в составе используемой инфраструктуры предполагается обработка сигналов большой мощности. Это связано с тем, что КПД соответствующих устройств в подобных случаях значительно выше, чем при их использовании в целях обработки сигналов меньшей мощности. Еще один фактор выбора данных решений — задействование трансформаторных или же конденсаторных устройств в составе используемой инфраструктуры, с которыми импульсные преобразователи имеют оптимальную совместимость.
В свою очередь, линейный преобразователь — это устройство, которое применяется в рамках инфраструктуры, в которой осуществляется обработка сигналов небольшой мощности. Либо если есть необходимость снизить помехи, образующиеся вследствие работы преобразователя. Стоит отметить, что КПД рассматриваемых решений в инфраструктуре большой мощности — не самый выдающийся, поэтому данные устройства чаще всего выделяют больший объем тепла, чем импульсные преобразователи. Кроме того, их вес и габариты также существенно больше.
Но, так или иначе, на практике функционирование преобразователя по импульсному принципу может предполагать формирование его передаточной функции в линейном виде. Поэтому, прежде чем внедрять соответствующие преобразователи сигналов в состав инфраструктуры, следует рассмотреть их внутреннюю структуру на предмет применяемой схемы обработки сигналов.

Как выбрать инвертор для дома и дачи: изучаем характеристики
Самым важным показателем устройств подобного типа (разумеется, после формы выходного сигнала) является его мощность. Скажем просто – если вы приобретете инвертор мощностью в 500Вт, то запитать через него тот же электрочайник, который потребляет от 2кВт и выше, не получится. Как минимум сработает защита, и прибор отключится. Как максимум он сгорит, и именно по этой причине устройства подобного типа снабжают массой всевозможных защит, о которых мы поговорим позже, а пока вернемся к нашей мощности.
На сегодняшний день ее почему-то стали обозначать не стандартными буквами Вт или W, а такой аббревиатурой, как VA– обозначает она вольт-амперную характеристику. По сути, если не учитывать реактивную мощность, которая возникает при работе таких устройств, как электродвигатель, это одно и то же, что и классические Ватты. Если же речь идет о комплексной нагрузке, которая учитывает активную и реактивную потребляемую мощность, то это показатель меньше, чем стандартные Ватты. То есть если речь идет о 1000VA, то при пересчете на W получится, что мощность того же инвертора меньше процентов на 15%. Именно этот момент и забывают указывать производители – его нужно просто учитывать при подборе инвертора для дачи.

Второй момент (а вернее характеристика инвертора), который нужно учитывать при его выборе – это величина входного напряжения. Здесь есть два варианта.
- Инвертор преобразующий 12V в 220V.
- Инвертор преобразующий 24V в 220V.
Здесь все достаточно просто – если речь идет о маломощных источниках автономного или резервного электроснабжения дома, мощность которых не превышает 2-4кВт, то вполне подходят инверторы 15V. Если же говорить о более серьезных нагрузках, то лучше отдать предпочтение инвертору, рассчитанного на преобразование напряжения с током 24V. Вообще, если потребление энергии из автономного источника превышает 2000Вт, то уже лучше отдавать предпочтение второму варианту. Дело в том, что здесь возникает такой момент, как запас емкости – в аккумуляторах на 24V энергии сохранить можно больше.
Типы управления частотным преобразователем
Существует два основным метода управления электродвигателями с использованием частотных преобразователей:
- Скалярный.
- Векторный.
Асинхронные системы управления на сегодняшний день считаются самыми распространенными. Они используются в приводах вентиляторов, насосов, компрессоров и т.д. Главный принцип, который лежит в основе скалярного управления, состоит в изменении частоты и амплитуды напряжения по закону U/fn = const, где n всегда больше 1. Соответственно, меняя напряжение U, мы изменяем и частоту f в степени n. При этом степенное значение определяется в зависимости от особенностей самого частотного преобразователя и его назначения.
Сама методика скалярного управления достаточно проста с точки зрения ее технической реализации, но при этом имеет два существенных недостатка. Первый заключается в том, что без дополнительного датчика скорости вы не сможете регулировать скорость вала, ведь она напрямую зависит от нагрузки. Данную проблему можно решить простым приобретение датчика.
Но существует еще один недостаток – невозможность регулировки момента. Казалось бы, данная проблема тоже решается покупкой датчика момента. Но он достаточно дорог, да и само управление получится весьма спорным. К тому же, совместно управлять и скоростью и моментом при скалярном типе управления невозможно.
Векторный тип управления подразумевает, что в саму систему закладывается математическая модель работы электродвигателя, что позволяет на программном уровне по входным параметрам рассчитывать и скорость, и момент. При этом обязательно только наличие датчика, который будет снимать показатели тока фаз статора.
Существует два класса векторных систем управления:
- Без датчиков скорости.
- С датчиками скорости.
Их использование в тех или иных случаях определяется в зависимости от условий эксплуатации двигателя. Если диапазон изменения скорости вращения вала не превышает 1:100, а требования по точности не более 0,5%, то отлично подойдет система без датчиков.
Если же диапазон изменения скорости составляет 1:1000, а требования по точности установлены на уровне до 0,02%, то лучше использовать системы управления с датчиками.
Стоит отметить, что у векторного управления также есть свои недостатки. Например, для их настройки требуются большие вычислительные мощности и знание рабочих параметров двигателей. Кроме того, векторное управление не может использоваться там, где в преобразователю частот подключено сразу несколько рабочих агрегатов – там целесообразно применять скалярные системы.
Простейший преобразователь своими руками
Самостоятельное изготовление аналоговых и цифровых преобразователей выгодно по следующим причинам:
- Низкая себестоимость. Детали для самодельных устройств находят в старой радиотехнике.
- Разнообразие. Существует много вариантов, которые можно изготовить своими руками.
Самодельные инверторы строят по стандартной схеме. В основе аппарата лежит задающий генератор. К нему напрямую или через согласующий трансформатор подключена одна или несколько пар транзисторов. Под действием импульсов они начинают поочередно переключаться. Сигналы попадают на повышающий трансформатор и достигают потенциала 220 вольт.
Необходимые материалы
В схемах простых преобразователей чаще всего применяют:
- биполярные транзисторы – КТ 805/819/817/815;
- составные – КТ 825/827;
- полевые – IRF3808/3205, IRL2505, IRFZ40.
Их можно заменить на подобные по характеристикам. Большинство домашних мастеров выпаивает детали для них из старых усилителей, магнитофонов, принтеров и другой аппаратуры.
Некоторые используют для построения инвертора микросхему КР1211ЕУ1. В ней уже встроено два канала для управления мощными транзисторными ключами.
В соответствии с выбранной схемой и дизайном понадобятся:
- конденсаторы и резисторы;
- трансформаторы и контура (готовые или самодельные);
- листы металла, пластика;
- толстые провода (не менее 3 мм²);
- крепежные детали.
Этапы работы
Перед началом построения преобразователя составляют план. Представляют или записывают ступени изготовления:
- Поиск. Найти схему и детали.
- Подготовить инструмент.
- Монтаж. Навесной или на плате (придется делать самостоятельно или заказывать).
- Намотка трансформатора, если нет готового.
- Сборка из листов винтов или болтов коробки для корпуса прибора.
- Подсоединение проводников для подключения к аккумуляторам и аппаратуре.
Преобразователи постоянного напряжения в постоянное
Они также называются DC/DC конвертеры. Применяются в вычислительной аппаратуре, средствах связи, схемах управления и автоматики. Обеспечивают снижение или повышение напряжения от источника электропитания (например, аккумуляторов или гальванических элементов) до нужного для питания нагрузки значения. Некоторые модели также могут инвертировать сигнал для получения напряжения с обратной полярностью. Электросхема конвертеров обычно включает такие элементы, как входной фильтр, конденсатор, катушки индуктивности, ключевого транзистора или тиристора, диода. Управление ключом осуществляется с помощью ШИМ. Ниже представлена функциональная схема повышающего преобразователя.
В категорию DC/DC конвертеров входят высоковольтные преобразователи. Они используются для нагрузок с малыми потребляемыми токами, которые не требуют значительной мощности источника электропитания. К ним относятся, например, счетчики радиационных излучений, ионизаторы воздуха, аноды электроннолучевых трубок в осциллографах.
Большинство современных ДС/ДС преобразователей имеет гальваническую развязку. В таких устройствах входные и выходные электроцепи разделены изоляционным барьером. Это решение позволяет защитить людей и подключаемую нагрузку от аварийного повышения напряжения на входе, а также улучшает помехозащищенность конвертера.
Способы применения
Особенно широко преобразователи тока с 12 на 220 В применяются в местах, где отсутствует снабжение электроэнергией. От любого автомобильного аккумулятора можно сделать 220 В для обеспечения подачи электричества в загородный дом.
Следует помнить, что инверторы напряжения из 12 В в 220 В преобразуют форму электрического тока, которая ограничивает его использование. То есть не все электрические приборы способны воспринимать напряжение, подающееся графически почти по прямоугольной форме. Конструктивно инверторы бывают:
- автомобильными;
- стационарными;
- мобильными.
Если рассматривать выходную мощность, то автомобильные АКБ максимально выдают 500 Вт, а стационарные — до 10 тыс. Вт. Если при выезде за город на отдых или дачный участок необходимо в вечернее время осветить помещение или место ночевки, то самый простой способ заключается в подсоединении к преобразователю светодиодного светильника.
Стационарные преобразователи напряжения 12—220 вольт в основном применяются для трансформирования электрической энергии солнечных батарей и ветряных конструкций. Мобильные инверторные преобразователи подключаются к сети от 12 до 50 В и считаются неприхотливыми в выборе источника питания. Для обслуживания автомобилей это устройство представляет собой зарядное устройство с розеткой.
Конструкция. Разновидности преобразователей
Частотный электропривод имеет ряд схем, в состав которых входят транзистор либо тиристор. Базовым элементом электронной схемы является микропроцессор, отвечающий за работу дополнительных элементов цепи и обеспечивающий выполнение большого количества дополнительных задач.
Преобразователь частоты представляет собой группу выпрямителей, а также инверторов, трансформирующих переменные токи в постоянные.
Однофазный частотный преобразователь – является высокотехнологичным устройством. Основная его задача – преобразования рабочего напряжения сети в бытовое (220 В). При такой трансформации совершается импульс напряжения в нужных частотах (1 – 1000) Гц.
Частотный преобразователь для электродвигателя создает напряжения, с заданными параметрами. Преобразователь частоты работает следующим образом:
- Вначале совершается выпрямление напряжения электрической сети, а также снижение импульсов и фильтрация гармоник.
- Постоянное напряжение поступает из выпрямителя в цепь инвертора, там оно трансформируется в переменное с изменяющейся амплитудой и частотой.

Роль силовых элементов зачастую выполняют IGВТ-транзисторы. Изменяя частоту можно изменять скорость вращения электродвигателя (М).
Преобразователь частоты делится на две большие разновидности:
С непосредственной связью.
Их отличительная черта – выпрямитель тиристорный, где попеременно открываются и закрываются отдельные тиристоры и поочередно подключаются к статорной катушке.
Рис. 2 Графическое изображение напряжения преобразователя
Выходное напряжение синусоиды образует пилообразное очертание с частотой около 1 – 40 Гц. Область применения такого рода преобразователей считается ограниченной из-за того, что незапираемым тиристорам необходимы более сложные схемы управления. Что и несет за собой более высокую стоимость оборудования.
Такие преобразователи частоты работающие с высокими величинами токов и напряжения имеют коэффициент полезного действия порядка 95-98%. Также высоковольтные частотные преобразователи имеют более высокую стоимость, по сравнению с низковольтными.
Если сравнивать тиристорный преобразователь с транзисторным электроприводом, имеющих аналогичную мощность, то второй прибор будет иметь значительно меньшие габариты, меньший вес и будет отличаться более надежной работой.
С выраженным звеном постоянного тока.
Данная разновидность датчиков гораздо чаще встречается в современных устройствах, целью которых является регулировка частоты.
Преобразование происходит в 2 этапа:
- вначале происходит выпрямление и фильтрация сетевого напряжения;
- затем подача сигнала подается непосредственно на инвертор, где и происходит трансформация тока нужных частот и амплитуды в переменный.
Коэффициент полезного действия при такой трансформации уменьшается, при этом увеличиваются размеры устройства. Синусоидальный сигнал обеспечивается самостоятельным инвертором напряжения и тока.

























































